
Strategia Romaniei pentru viitoarele fonduri europene: Sefii de Consilii Judetene vor avea o influenta sporita / Ministerele PNL actuale raman fara autoritati de management, iar Ministerul Fondurilor ar putea prelua coordonarea tuturor programelor UE.
Ministerul Fondurilor Europene (MFE), Eugen Teodorovici, ar putea prelua activitatea de coordonare si certificare din absorbtia fondurilor europene, inclusiv a celor din agricultura, conform noului draft vazut de HotNews.ro al Acordului de Parteneriat. Acordul reprezinta strategia Romaniei pentru atragerea banilor europeni in ciclul financiar 2014-2020.
Daca va fi pus in practica, documentul neoficial obtinut de HotNews.ro restructureaza total actualul sistem de absorbtie al fondurilor europene 2007-2013, dar rastoarna si schema 2014- 2020, prezentata de MFE in primavara.
Ministrul Fondurilor Europene, Eugen Teodorovici neaga, insa, ca va prelua activitatea de certificare pentru toate fondurile UE destinate Romaniei.
(NOTA HotNews.ro: Acesta este un text intermediar, el putand suferi modificari ulterioare pana la momentul publicarii de catre Ministerul Fondurilor.)
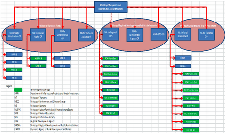
Cum arata noua arhitectura institutionala a absorbtiei fondurilor UE 2014-2020
Pe scurt, doar trei ministere vor mai avea in subordine autoritati de management (AM-uri) pentru programele operationale: Ministerul Fondurilor Europene (Eugen Teodorovici – PSD), Ministerul Dezvoltarii Regionale si Administratiei Publice (Liviu Dragnea – PSD) si Ministerul Agriculturii (Daniel Constantin – PC).
Insa peste toate acestea, Ministerul Fondurilor Europene va primi activitatile de coordonare si certificare pentru TOATE fondurile europene destinate Romaniei, inclusiv pe agricultura.
„Ministerul Fondurilor Europene va găzdui Autoritatile de Management pentru o serie de programe operaţionale pentru care consolidarea conducerii şi coordonarii s-a dovedit a fi necesara (competitivitatea, capitalul uman şi infrastructura). Ministerul va fi, de asemenea, responsabil pentru coordonarea sistemului si functiile de certificare. În acest fel, limitarea dispersiei funcţiilor, consolidarea structurilor de coordonare, creşterea coerenţei între sistemele
de gestiune şi control şi simplificarea procedurilor vor crea un mediu favorabil pentru performanta la toate nivelurile”, scrie intr-o versiune a Draftului de Acord de Parteneriat 2014- 2020, obtinută de HotNews.ro.
Contactat de HotNews.ro, ministrul Fondurilor Europene, Eugen Teodorovici, a negat informatiile, sustinand ca nu va prelua activitatea de certificare, iar sarcinile de coordonare asupra agriculturii nu se refera la absorbtia propriu-zisa a fondurilor UE, ci la coordonarea procesului de redactare a Acordului de Parteneriat, in care MFE strange de la celelalte ministere date si informatii privind
nevoile de dezvoltare sectorala ale Romaniei.
„Nu vom prelua activitatea de certificare, Autoritatea de Certificare si Plati va ramane in continuare la Ministerul Finantelor Publice. Nu vom avea nici atributii de coordonare a absorbtiei fondurilor europene din agricultura, nu este vorba decat despre coordonarea redactarii acordului de parteneriat”, a sustinut Teodorovici, pentru Hotnews.ro.
Cele 8 regiuni de dezvoltare raman in picioare si primesc puteri sporite Conform draftului de Acord de Partaneriat obtinut de HotNews, cei trei ministri mentionati, Teodorovici, Dragnea si
Constantin, vor avea in directa lor subordine 9 Autoritati de Management (AM), prin care vor controla fondurile europene din 3 zone mari.
„Cadrul institut,ional românesc 2014-2020, aşa cum se arată în diagrama de mai jos, a fost inspirat de modelul polonez şi va concentra funcţiile de management la trei ministere de linie de
bază care au demonstrat deja capacitatea buna de management: Ministerul Dezvoltării Regionale şi Administraţiei Publice, Ministerul Agriculturii şi Dezvoltării Rurale şi Ministerul Fondurilor Europene”, se arata in versiunea de draft obtinuta de Hotnews.ro.

- Seful MFE, Eugen Teodorovici va avea in subordine cele mai multe Autoritati de Management (AM), in numar de 4: pentru programele operationale Infrastructura Mare, Capital Uman, Competitivitate, Asistenta Tehnica.
- Seful MDRAP, Liviu Dreagnea, va avea in subordinte 3 Autoritati de Management: pentru programele operationale Regional, pentru Capacitate Administrativa, precum si pentru Cooperarea Europeana Teritoriala (ETC). Finantate din Fondul European de Dezvoltare Regionala, proiectele ETC ar putea constitui o miza foarte mare in cadrul financiar 2014-2020, acestea referindu-se la lucrari transfrontaliere, cu valoare mare.
- Seful Ministerului Agriculturii si Dezvoltarii Rurale (MADR), Daniel Constantin (Partidul Conservator), va avea in subordine 2 AM-uri: pentru PO Dezvoltare Rurala si pentru PO Pescuit.
In schita 2014-2020, sunt organismele intermediare (OI), „inferioare” Autoritatilor de Management. Organismele Intermediare, 26 la numar, sunt interfata dintre AM-uri si beneficiari.
Din punct de vedere administrativ, OI-urile apartin de ministere de linie sau de autoritati regionale, insa se vor supune cadrului de functionare implementat de cele 9 AM-uri care se afla deasupra lor in sistemul absorbtiei fondurilor UE.
Organismele intermediare vor fi urmatoarele:
- 4 OI-uri aferente AM-ului de Infrastructura Mare: OI al Departamentului pentru Proiecte deInfrastructura si Investitii Straine (Dan Sova – PSD), OI al Ministerului Transporturilor (RamonaManescu -PNL), OI al Ministerului Mediului (Rovana Plumb – PSD), OI al Ministerul Economiei(Varujan Vosganian – PNL).
- 2 OI-uri aferente AM-ului de Capital Uman: Ministerul Muncii (Maraiana Campeanu – PNL),Ministerul Educatiei (Remus Pricopie – PSD).
- 2 OI-uri aferente AM-ului Competitivitate: Ministerul Educatiei si Ministerul SocietatiiInformationale (Dan Nica – PSD).
- Aferente AM-ului Dezvoltare Regionala vor fi 8 organisme intermediare – cate unul pentrufiecare regiune de dezvoltare actuala. Cele 8 OI-uri vor apartine de Agentiile de Dezvoltare Regionala – ADR-uri, structuri controlate de presedintii de consilii judetene si de primari.
- Si la agricultura, cele 8 ADR-uri vor avea organsime intermediare, urmand sa functioneze inrelatie cu AM Dezvoltare Rurala.
Cele 8 Agentii de Dezvoltare Regionala din schema absorbtiei 2014-2020 indica, deci, ca viitoarea regionalizare, daca se va mai face, va cuprinde tot 8 regiuni. In prezent, cele 8 regiuni de dezvoltare nu au personalitate juridica, insa programul de guvernare al USL prevede introducerea regiunilor cu personalitate juridica, cu pastrarea actualelor judete, ceea ce implica revizuirea Constitutiei.
„Noi redactam Draftul de Acord de Parteneriat in baza actualelor regiuni de dezvoltare, in baza situatiei existente”, a explicat ministrul Fondurilor Europene, Eugen Teodorovici.
Citit in cheie politica, draftul indica faptul ca presedintii de Consilii Judetene (care acum au un cuvant greu de spus in activitatea Agentiilor de Dezvoltare Regionala) isi vor intari pozitia.
Ministerul Dezvoltarii Regionale si Administratiei Publice, care tine practic legatura cu Consiliile Judetene, va avea deci o importanta sporita in ecuatia anilor viitori in ce priveste fondurile europene.
Reamintim ca Liviu Dragnea – actualul ministru al Dezvoltarii Regionale si Administratiei Publice, vicepremier si presedinte executiv al PSD – a fost presedinte al Asociatiei Consiliilor Judetene si a ramas un lider informal al sefilor de CJ-uri. Citit in aceeasi cheie politica, draftul intermediar vazut de HotNews.ro indica faptul ca doar ministerele controlate de PSD si PC vor mai avea autoritati de management pentru fondurile europene, in timp ce ministerele controlate de PNL vor mai avea doar organisme intermediare.
Diferentele fata de ce se stia pana acum in actualul cadru financiar 2007-2013, Ministerul Fondurilor Europene coordoneaza absorbtia
fondurilor structurale, insa nu are practic puteri directe asupra celor 6 autoritati de management din subordinea ministerelor de linie, avand in directa sa subordine doar o singura AM, cea pentru Programul de Asistenta Tehnica.
In absorbtia fondurilor UE din agricultura, insa, MFE nu are niciun fel de putere, nici macar de coordonare, platile directe la hectar si banii europeni pentru dezvoltare rurala fiind gestionati de Ministerul Agriculturii si Dezvoltarii Rurale. Un proiect oficial al viitorului sistem de absorbtie a banilor UE, prezentat de MFE in primavara anului 2013, se apropia de noua arhitectura institutionala prezentata in draftul de Acord de parteneriat din septembrie 2013.
Insa nici in schita din primavara Ministerul Fondurilor Europene nu primea puteri peste banii de la agricultura. Proiectul din primavara propunea 6 programe operationale pentru fonduri structurale
si inca 3 pentru agricultura. La fondurile structurale si de coeziune, MFE si Ministerul Dezvoltarii Regionale si Administratiei Publice (MDRAP) erau principalii gestionari de bani europeni, prin
autoritati de management.
De asemenea, in privinta ADR-urilor, aceste agentii regionale au atributii foarte limitate in absorbtia banilor europeni in actuala perioada de programare, 2007-2013. ADR-urile se constituie
in organisme intermediare pentru o axa din Programul Operational Sectorial Cresterea Competitivitatii Economice (POSCCE), cea pentru IMM-uri. De asemenea, ADR-urile se implica in
prezent in gestionarea Programului Operational Regional.
Ce este acordul de parteneriat – documentul celor 39,9 miliarde de euro
Acordul de parteneriat este documentul este documentul strategic fundamental in baza caruia Comisia Europeana va pune Romaniei la dispozitie cele circa 39,9 miliarde de euro, fonduri UE pentru perioada 2014-2020. Acest document este redactat de Ministerul Fondurilor Europene, insa in baza unor informatii furnizate de celelalte ministere, privind nevoile sectoriale de dezvoltare ale Romaniei.
Un for important in care este dezbatut si realizat documentul programatic este Consiliul Interinstitutional pentru Acordul de Parteneriat (CIAP), care cuprinde, pe langa ministere si alte
institutii guvernamentale, reprezentanti ai administratiei locale, ai soindicatelor, patronatelor, organizatiilor non-guvernamentale, Patriarhiei Romane etc. Versiunea Draftului de Acord de
Parteneriat prezentata de HotNews.ro este de vineri, 28 septembrie 2013, insa este posibil sa se
mai modifice pana la adoptarea sa intr-un cadru oficial.
In cursul lunii octombrie 2013, MFE urmeaza sa transmita la Comisia Europeana Draftul de Acord de Parteneriat 2014-2020, in urma discutiilor avute recent de ministrul Teodorovici cu comisarul
european pentru politica regionala Johannes Hahn. Chiar si dupa acest moment, prin dialogul informal Comisie – Minister, documentul va mai suferi modificari pana ce va agreata forma finala
de catre Bruxelles. Transmiterea oficiala a proiectelor de Programe Opera’ionale la Bruxelles este programata pentru decembrie 2013. Autoritatile romane spera astfel sa reuseasca sa demareze absorbtia fondurilor UE 2014-2020 inca de la inceputul anului 2014.
Trebuie sa te loghezi pentru a comenta Login